原标题:养宠市场乱象调查:宠粮掺石粉变“毒粮” 贩卖“星期宠”入刑仍难禁
南都讯 宠物,早已成为许多家庭的“毛孩子”。然而,随着宠物市场的快速发展,与之相关的乱象和争议却频频发生。
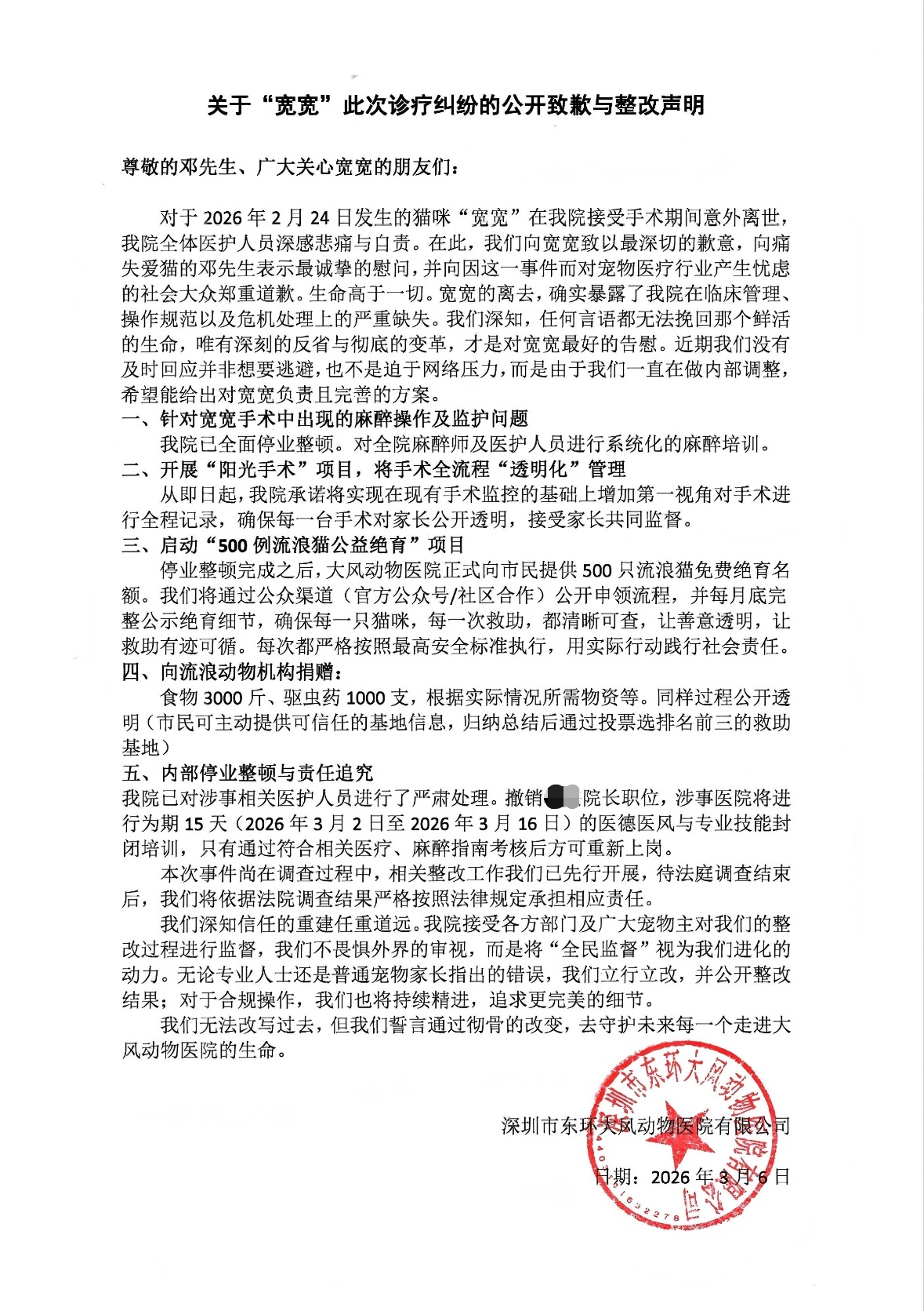
今年2月,深圳网红小猫“宽宽”因一起医疗事故不幸去世,牵动了无数爱宠人士的心。
猫主人“邓峰萌萌摔肿了”发布消息,质疑“宽宽”的离世是因为深圳一宠物医院诊疗操作不当,导致猫在麻醉过程中意外身亡。日前,涉事医院发布了道歉与整改声明,表示医院已全面停业整顿,并撤销现任院长职务……
“邓峰萌萌摔肿了”发布视频的截图,图中猫咪为网红小猫“宽宽”。
这场因医疗操作失范引发的悲剧,成为宠物医疗行业乱象的典型缩影。而这起备受关注的个案背后,折射出的更是整个宠物市场快速发展下的行业乱象愈来愈凸显。
业内人士指出,近年来我国宠物猫的数量已经逐渐超过宠物犬,“这几年猫经济其实发展非常快”。南都N视频记者调查发现,近年来黑猫投诉平台共收到关于猫咪的相关投诉数万条,不仅诊疗纠纷投诉占比居高不下,猫粮问题更成为养宠人维权的重点之一。
南都N视频记者调查发现,近年来黑猫投诉平台共收到关于猫咪的相关投诉数万条,猫粮问题成为养宠人维权的重点之一。
截至发稿前,黑猫投诉平台共收到猫粮相关投诉量逾20000条,其中质量问题投诉量超4000条。其中就有消费者投诉,在某电商平台购买低价猫粮,家中幼猫食用后导致营养不足,最终不幸死亡。
事实上,关于“毒猫粮”的公开报道,近年来可谓接连不断。早在2024年,央视就曾深度曝光被称为“宠物粮之乡”的河北邢台南和区的行业黑幕,包括使用劣质原料生产猫粮、虚标成分、篡改产地等。
一边是违规诊疗引发的悲剧,一边是劣质猫粮制造的伤害,这些案例揭开了宠物市场繁荣背后的乱象。从入口的食品到日常的医疗,从线上购宠到售后维权,养宠全流程究竟还藏着多少坑?
无疑,宠物市场的繁荣不应建立在“宠物遭罪、主人维权”的基础上。在315国际消费者权益日即将来临之际,南都N视频结合多方采访调查、黑猫投诉平台数据、媒体公开报道、典型司法案例等,深度总结和梳理以猫为主体的宠物市场八大乱象,涵盖食品、医疗、药品、平台监管等全领域,揭开宠物经济繁荣背后的行业疮疤,追问乱象背后的深层症结。
这是宠物食品端最核心、最致命的乱象。中央媒体曾多次曝光河北邢台南和区的宠物粮黑幕。
比如,2024年3月,总台中国之声记者深入河北省邢台市南和区采访发现,每天有大量的劣质宠物粮从这里流向市场。宠物粮配料表随心写,成分表怎么好看怎么写,整个包装袋只有净含量是真的。不法厂商为了追求更高的利润空间,不惜使用最劣质的原料制作宠物食品,甚至大量“掺石粉”“掺羽毛粉”,危害宠物健康。
公开报道截图。
此外,诱食剂的过度添加,让宠物形成挑食习惯,甚至对低质猫粮产生依赖,进一步加剧了宠物的健康问题。在央视报道中,一家生物公司负责人表示,“膨化粮最后一道工序是挂诱食粉。不管粮整体质量如何,放上诱食粉,能保证猫第一口先吃这个粮”。
南都N视频记者还关注到,去年深圳市南山区人民检察院审理了一起猫粮售假案件。据读特新闻报道,6名涉案人员大规模生产、销售假冒某国际知名品牌的猫粮,涉案金额超360万元。该团伙主犯雇佣数名员工,将廉价散装猫粮、过期猫粮掺入少量正品,装入高仿包装袋,贴上假冒防伪标签、中文翻译贴纸,通过电商渠道伪装成正品销售,从中牟取暴利。
最终,涉案人员因假冒注册商标罪被判处有期徒刑并处罚金。而这些假冒猫粮,早已通过各类渠道流向全国消费者。
公开报道截图。
南都N视频记者观察发现,宠物粮市场的虚假宣传与功效夸大已成行业通病,各类营销噱头层出不穷。
公开报道截图。
据《法治日报》报道,某平台有两款销量10万+的猫粮,其店铺的商家宣传图中出现了三文鱼,但配料表中并没有显示有该成分。有消费者评论称,奔着三文鱼的原料购买,却发现被广告宣传欺骗了。另一家店铺销售的一款销量超过3万袋的猫粮,评论区多位消费者反映,其“营养配比和描述的不一样,宣传页中说有高鲜肉含量,实际上全是谷物”。通过对比商家详情页的介绍和消费者拍摄的照片,记者注意到该商家宣传中提到的“金枪鱼、鲜鸡肝”等原料并没有出现在实际的商品中。
在不少以低价为噱头的狗粮店铺宣传资料中,店家都声称产品拥有亮丽毛发、强健骨骼、促消化、增强免疫等功效,但当记者向其中两家狗粮店铺咨询狗粮中都包含哪些成分,可以起到亮丽毛发、强健骨骼等功效时,对方都避而不谈,只说“成分都有检验报告”。
值得一提的是,南都N视频记者分析黑猫投诉平台关于猫粮的投诉情况,“虚假宣传”被高频提及,成为消费者投诉的重点。有消费者投诉称,一些猫粮产品往往承诺“高蛋白”“无谷”,实则充斥着诱食剂和植物蛋白,与宣传内容严重不符。所谓的高端功效,不过是吸引消费的营销噱头。
产地造假、贴牌代工,让宠物粮的质量把控成为空谈。
2024年12月,央视《财经调查》曝光邢台南和区宠物粮产业的产地造假问题。某宠物食品有限公司的工作人员表示,他们自己的品牌却将产地全部写在山东烟台和湖南长沙。这是因为网上关于河北邢台南和区宠物粮的负面新闻过多,特意将地址改到其他省份,但装的还是产自河北的宠物粮。
公开报道截图。
而部分标榜“进口粮”的产品,更是全程在国内小作坊生产,与“进口”毫无关联。贴牌代工模式的泛滥,进一步加剧了品控混乱。
南都N视频记者了解到,一些地区不少小型加工厂为多个猫粮品牌贴牌代工,同一工厂、同一生产线生产不同品牌的猫粮,生产过程中无任何严格的品控标准,原料优劣、添加剂用量全凭厂商随意把控,导致多款贴牌产品均出现质量问题,而消费者却被品牌包装所蒙蔽,难以辨别产品真伪与质量。
“无法证明是猫粮导致的宠物生病”,这是消费者最常听到的理由。
2025年6月,南都N视频曾报道,多地宠物主反映称猫咪食用某网红品牌猫粮后出现健康问题。在多个平台,半年涌现超150条相关投诉,指该猫粮存在安全隐患。比如,有网友发文称“避雷xx,猫咪吃完呕吐”“买xx,三只猫呕吐便血维权无果”。对此,公司相关人员表示理解消费者担忧,但猫咪健康问题成因复杂多样,难以直接归咎于产品,建议消费者根据猫咪具体情况多方排查。

南都N视频记者调查发现,在黑猫投诉上,一些电商平台的客服、售后位居“被投诉对象”前列,高达数百次。消费者投诉的缘由主要是,在发生“猫咪吐血、肾衰竭”等严重后果后,平台客服往往以“无法证明是猫粮导致”为由推卸责任,拒绝承担后续上千元的医疗费。
南都N视频记者调查发现,在黑猫投诉上,一些电商平台的客服、售后位居“被投诉对象”前列,高达数百次。
而在宠物医疗领域,售后维权难的问题同样突出,宠物医疗险更是成为新的维权痛点。在黑猫投诉平台上,多家宠物保险公司也成为热门投诉对象。
小陈(化名)告诉南都N视频记者,家里有一只8岁的猫,去年3月曾因尿闭前往宠物医院治疗,花了不少费用。为了规避宠物医疗风险,5月他为该猫购买了宠物险。6月,该猫再次尿塞,治疗好后他申请理赔,然而并未通过,理由是“疾病/症状出现在等待期结束之前”;咨询客服说是等待期前三个月内有相同病症,属于既往症,不在保险范围。“这类条款对消费者报销影响很大,理应在投保时重点标出以提示消费者,但是投保时并没有这类既往症的提示。而且两次尿闭间隔时间较久,尿闭诱发因素也比较复杂,保险这些简单粗暴认定是既往症并不合理。”
小陈购买宠物险后,猫咪在体检时查出牙结石,在宠物医院进行治疗。报保险时,保险以属于美容等非必须项目予以拒保。陈先生认为,牙结石清除并不属于美容项目,而且有牙结石确实对猫咪的进食造成一定影响,保险公司拒保并不合理。
随着短视频平台的发展,线上直播购宠成为重要方式,但也滋生了“星期宠”黑产链,让无数养宠人蒙受经济损失与情感伤害。去年3月15日,中国消费者协会公布2024年十大消费维权舆情热点,“星期宠”是其中之一。
中国消费者协会公布2024年十大消费维权舆情热点,“星期宠”是其中之一。
所谓“星期宠”,即消费者从直播间购买的宠物,到家后7天左右便出现呕吐、咳嗽、便血等症状,随后确诊猫瘟等致命传染病,最终大多不幸离世。而这些宠物在直播间里,却显得精神活泼、健康可爱。
据央广网报道,2025年12月有消费者在某电商平台直播间购买一只暹罗猫,商家承诺无猫瘟、无病毒。但猫咪到家后立即拒食、精神萎靡,检测确诊为猫瘟和冠状病毒。商家不仅不建议就医,反而要求买家喂脉动缓解症状。最终猫咪医治无效死亡,但商家拒绝任何赔偿。
公开报道截图。
长沙市芙蓉区人民法院就曾审理一例典型的“星期猫”案件。消费者花费4000元购买的宠物猫,到家后不久便确诊猫瘟,最终双方达成调解协议,购猫款损失由双方各担一半,检测费及寄养费由商家承担。
公开报道截图。
2025年3月,上海闵行区人民法院公开了一起多人团伙通过售卖“星期宠”,进行诈骗、寻衅滋事进而获利的案件。据介绍,白某等12名犯罪人通过短视频平台引流方式吸引消费者到宠物店内,在消费者选购宠物时,通过话术诱骗消费者购买患病宠物;消费者还会被骗购买包含不合格饲料在内的高价宠物套餐,包含店员还会以假的疫苗冒充真疫苗给宠物接种,收取高额的接种费;最后,还会办理假的猫证、狗证。最终白某等12名犯罪人犯诈骗罪、寻衅滋事罪,分别判处有期徒刑一年十个月到十四年不等的刑罚。
但在实际维权中,许多消费者因跨地域交易、举证困难,难以向商家追责,只能自认倒霉。
宠物医疗乱象正成为悬在宠物生命之上的一把利剑。
今年2月24日,博主邓峰带幼猫“宽宽”前往深圳某动物医院进行常规鼻泪管冲洗,但幼猫却呼吸心跳骤停死亡;3月5日,邓峰宣布已正式委托律师提起诉讼,放弃私下调解;3月7日,涉事医院在网络平台发布道歉与整改声明……
涉事医院在网络平台发布道歉与整改声明。
事实上,宠物医疗领域的操作失范等问题,早已在行业内屡见不鲜。
今年2月,有消费者在黑猫投诉平台上反映,某地一宠物医院存在诊断流程倒置、异常指标未告知、用药剂量标注错误等操作上的问题。比如,“医生在当天19:00左右即开具处方并实施治疗,而检验报告单20:00后才出具”“处方写明‘一天两次,一次一片’,但药袋标注为‘一次一片,一天一次’”。
公开报道截图。
据《新华每日电讯》报道,当前,宠物医院的主要管理部门为地方农业部门,宠物医院在开业前除了办理营业执照,还需到当地农业部门办理动物诊疗许可证,执业兽医也要考取相应的资格证书。然而,调查发现,一些宠物医院缺乏资质,部分宠物医生甚至是无证上岗。个别宠物医院还存在“挂名接诊”的现象,即由有资质的医生签字备案,而实际治疗的却是无证从业者。
同时,从业人员良莠不齐,致使误诊频发。南京市民将幼犬送到一家宠物医院诊治,医生经多项检查后判断宠物“摔拉筋”,反复治疗无效,后经南京农业大学教学动物医院确诊为犬瘟热,但已为时过晚,无法挽救;有大学生饲养的猫咪也曾遭遇误诊,花了1000多元冤枉钱。
“猫咪只是轻微呕吐,带去宠物医院,却被要求做全套生化、核磁共振检查”,这是不少养宠人的共同经历。
南都N视频记者调查发现,宠物医疗领域的过度医疗、价格黑洞问题极为突出,“小病大治”成为常态:宠物出现猫癣、轻微肠胃炎、打喷嚏等普通症状,医院却强制要求做一系列昂贵的检查,不做检查便拒绝诊疗;同一个项目,在不同宠物医院的报价相差数倍,收费无任何统一标准。
公开报道截图。
比如,据经济参考报报道,宠物医院诊疗贵、收费乱是消费者投诉的重灾区。苏州市民反映,以“宠物猫肾功能检查”为例,有的宠物医院报价近6000元,有的仅2000元,相差约3倍;记者搜索发现10家不同宠物医院的“母猫绝育套餐”,价格从150元到千元不等。
在接受南都N视频记者采访时,阿明(化名)表示,他在发现自家英短猫“肥呆”鼻腔内有一粒微小的肿块后,立刻带其前往小区楼下的宠物医院。首诊医生给出的判断是“可能为囊肿堵塞”,开具了相关药物并建议保守观察。
然而,按时服药后“肥呆”的症状并未见任何起色。为了寻求确切的诊断,阿明带着猫咪接连奔波于家附近的另外三家宠物医院。令人窒息的现实是,面对同一个鼻腔肿物,三家医院的执业医师竟给出了三种截然不同的病理推测,并随之抛出了三套从普通B超到动物穿刺、动物CT不等的高阶检查方案。更让阿明感到迷惘与无助的,是这些检查方案背后高达6000元至12000元的悬殊报价。
宠物药品的造假与不达标问题,让宠物的诊疗安全雪上加霜。
公开报道截图。
央视新闻曾报道,2021年上海警方成功侦破全国首例制售假冒知名品牌抗菌类兽药案,抓获纪某、孙某等37名犯罪嫌疑人,捣毁产储窝点4处、宠物用品商店9家,查获假冒知名品牌抗菌类兽药成品和半成品11.5万支、包材120余万张,以及制假设备10套,涉案金额6000余万元。
2024年,据封面新闻报道,成都双流法院审结了一件与宠物疫苗有关的生产、销售伪劣产品案件。案件中,被告人将益生菌变成宠物疫苗,涉案产品成分经检验与标称严重不符,无法达到预防或者治疗的效果,严重侵害了广大消费者的权益。
2025年,武汉市农业农村局发布农业行政处罚案件信息公开。其中就提到,武汉某公司2024年、2025年2次销售“爱波克马来酸奥拉替尼”,该产品有治疗宠物皮肤病的作用,但产品包装上没有兽药审查批准的批准文号,依据《兽药管理条例》相关规定,该产品属于假兽药。
公开报道截图。
同样在去年,上海宝山警方公布一起销售假冒品牌宠物驱虫用品的案件。据上游新闻报道,该案件共抓获犯罪嫌疑人2名,查获大量假冒品牌宠物驱虫项圈及驱虫滴剂,涉案金额500余万元。
此外,央视记者曾调查发现,几款打着宠物“绝情药”噱头产品在电商平台售卖,在宣传时,不少商家宣称自家产品可以“一滴绝育,公母通用,无需手术”;专家表示,并不存在一次服用,终生有效的宠物绝育药。然而,南都N视频记者如今在电商平台上搜索,类似的商品仍然在售卖,宣传用词都别无二致。
统筹:尹来 游曼妮
采写:南都N视频记者 孙小鹏 叶斯茗 麦毓轩 刘哲 杨丽云 叶可可
图片:南都N视频记者 麦毓轩(部分为公开新闻报道截图)